兰科附生演化动力及性状保守性的解析及保护启示
兰科植物(Orchidaceae)是被子植物中物种最丰富且濒危物种最多的类群之一,包含附生与地生两种代表性生活型。附生兰栖居于树木或岩石之上,物种繁多、濒危亦重。为什么有的兰花选择“住在树上”(附生),有的却“扎根土壤”(地生)?是气候限制?传粉影响?抑或物种漫长进化过程的魔咒?阐明兰科生活型演化的驱动力、评估其关键性状进化适应潜力,对兰科植物的多样性形成和多样性保护具有重要意义。
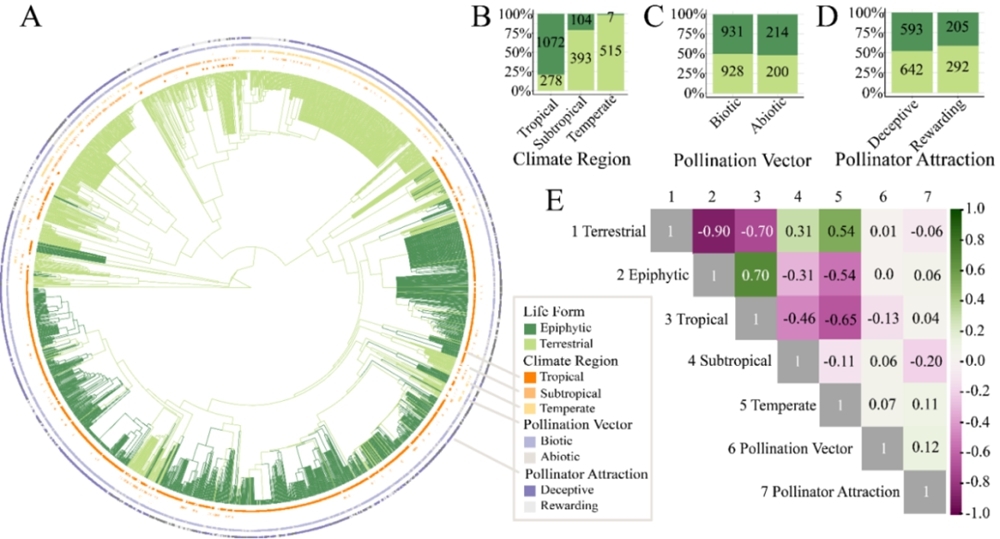
中国科学院西双版纳热带植物园(简称“版纳植物园”)快速进化与保护组与福建农林大学合作,整合了全球2272种兰科植物的性状数据和系统进化树,覆盖兰科全部五个亚科302个属。在同一模型框架下系统量化了气候分布区、传粉媒介、传粉者吸引策略和兰科物种进化历史对生活型演化的相对贡献,同时系统比较了这些兰科性状其自身的进化保守性。
结果发现:常规相关分析的结果支持兰科生活型与气候分布区存在紧密关系,而生活型特征与传粉特征的相关性不明显。然而,基于partialR²推算的方法几乎得到相反的结论:物种演化历史是决定兰花植物生活型变异的最主要关键因素,其独立解释了62.0%的生活型变异量。传粉者吸引策略进一步独立解释了23.9%的生活型变异量;而气候分布区特征仅能独立解释3.4%的生活型变异量。兰科植物不同性状自身的进化保守性应该是造成常规相关结果认识偏差的形成原因。兰科植物生活型具有极高的进化保守性,气候分布区特征(热带、温带分布与否)的进化保守性亦较高,而两个传粉相关特征的进化保守性大幅减弱。
物种进化过程主导兰科生活型特征变异,这一结论提示一切影响兰科物种进化过程的因素都可能直接或间接的影响兰科生活型特征的变化,比如,共生菌互作、基因组复制等,从而为兰科生活型进化影响因素研究提供了更广阔的认知空间。另外,认识到兰科性状进化保守性的巨大差异,也为不同兰科植物的迁地-就地保护策略的抉择提供了更科学的判别依据。性状的进化保守性高与低反映了该性状适应性变异潜力的小与大。如果高进化保守性状(如生活型、气候分布区)对当前环境的不适应是造成某类群物种濒危状态的主因,更适合在原生境环境下进行就地保护;而若濒危状态由低进化保守性状(传粉者类型、传粉模式等)引发,对该类兰科类群进行迁地保护和新环境的预适应可能是更好的选择。
综上,该研究以兰科植物这一物种多样性极高的明星濒危类群为研究对象,揭示了物种演化历史在植物生活型变异中的主导作用以及不同性状特征进化保守性的巨大差异,为一般性状变异影响因素主题研究提供了更全面的分析范式,也为濒危植物保护策略的科学判断提供了基于进化潜力的判别依据。
相关结果以“Species evolution determines epiphyte evolution in Orchids”为题发表在Plant Diversity上。版纳植物园与福建农林大学联培硕士张天玟为第一作者,版纳植物园王刚研究员及福建农林大学翟俊文副教授为共同通讯作者。该项研究受到云南省“兴滇英才”计划、国家自然科学基金、版纳植物园“十四五”自主部署项目、林业草原生态保护恢复资金西藏雅鲁藏布大峡谷国家级自然保护区支出项目,以及中国西藏自治区墨脱县兰科植物保护与利用研究中心建设和管理项目的资助。

图1.兰科植物生活型及相关影响特征在兰科系统进化树上的分布及其相关性。

图2.兰科植物生活型演化影响因素权重解析(A-B)及不同性状的进化保守性对比(C-D)。
作者:王刚
