版纳植物园解析宽翼蓼属(蓼科)系统位置
蓼科Polygonaceae是被子植物中形态界定较为稳定的类群,以常具有托叶鞘,花被片3-5枚覆瓦状或6枚两轮排列,雌蕊由2-3合生心皮构成,子房上位,仅着生一枚直生胚珠及典型的三棱形瘦果等特征为鉴定标识。全球有57属1500余种,中国产15属230余种。蓼科植物具有重要的药用(如掌叶大黄Rheum palmatum L.,何首乌Fallopia multiflora (Thunb.) Haraldson等)、食用(如荞麦Fagopyrum esculentum Moench,苦荞麦Fagopyrum tataricum (L.) Gaertn.等)、观赏(如珊瑚藤Antigonon leptopus Hook. & Arn.,蓼树Triplaris americana L.等)及生态(如沙拐枣属Calligonum L.抗风治沙、海葡萄属Coccoloba P.Browne耐盐护堤等)价值,在各个研究方面均受到学术界的长期广泛关注。在分类上,过去二十年蓬勃发展的分子系统学研究不断地重塑着蓼科的分类系统及属间界限,截至目前,蓼科被划分为3个亚科13个族,绝大多数属都有了明确的界定及族级归属,除了宽翼蓼属Eskemukerjea Malick & Sengupta。宽翼蓼属是特产喜马拉雅山脉南坡(尼泊尔及中国西藏)的单型属,仅包含宽翼蓼E. megacarpum (H.Hara) H.Hara 1种,以缠绕性草质藤本习性、发达的块状茎、大型圆锥花序及果实沿棱具宽大的膜质翅等组合特征而显著区别于蓼科其他已知属。其系统发育位置长期存疑,形态学上曾被认为与翼蓼族Pteroxygoneae近缘,或是被处理为荞麦族Fagopyreae一员,而有限的分子系统学研究却揭示它可能与酸模族Rumiceae存在一定的亲缘关系,使其成为蓼科最后一个没有明确族级归属的存疑属。
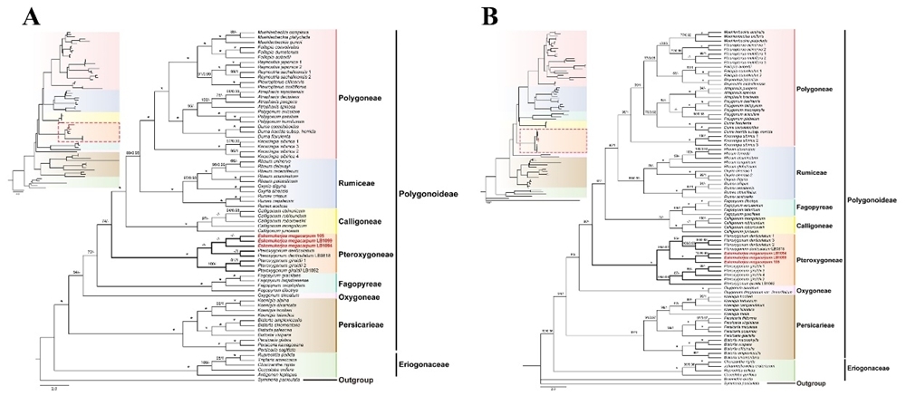
针对上述科学问题,中国科学院西双版纳热带植物园(以下简称“版纳植物园”)植物分类与保护研究组李波研究员团队,联合江西农业大学、中国农业科学院作物科学研究所等单位学者,基于近期于尼泊尔及中国西藏等地新采集的宽翼蓼材料,对其开展了全面的形态学和分子系统学研究。研究团队采用“两步法”深入解析了其系统发育位置:首先利用叶绿体全基因组序列构建了蓼科的系统发育骨架,初步确定宽翼蓼属位于蓼亚科翼蓼族附近,进而利用七个叶绿体片段的联合数据集与核DNA序列ITS解析了蓼亚科的属级系统发育关系,进一步精确确定其内嵌于翼蓼属Pteroxygonum Dammer & Diels(图1),并与翼蓼属已知的两个物种,翼蓼P. giraldii Dammer & Diels和齿叶蓼P. denticulatum (C.C.Huang) T.M.Schust. & Reveal,共同构成高支持率的翼蓼族(仅包含翼蓼属1属)。该系统发育关系得到了生长习性及形态学证据的有力支持(图2),包括多年生草本,缠绕习性,巨大、近球形且部分裸露地面的木质球茎,茎具紫色皮孔,狭三角形托叶鞘及大型圆锥花序等。根据这些结果,研究团队将宽翼蓼属并入翼蓼属作为其异名,提出新组合Pteroxygonum megacarpum (H. Hara) X.T.Xie & Bo Li,并对翼蓼属进行了全面的分类学修订,编制了新的分种检索表,更新了该属的形态学特征和地理分布。
相关研究成果以“Resolving the last unresolved: tribal placement of the enigmatic genus Eskemukerjea (Polygonaceae) based on molecular and morphological evidence”为题,近期发表于国际植物学经典期刊Botanical Journal of the Linnean Society上。版纳植物园博士研究生谢晓婷为论文第一作者,李波研究员和中国农业科学院作物科学研究所周美亮研究员为共同通讯作者。该项工作得到国家自然科学基金和中国科学院生物分类学科学家岗位经费的联合资助。

图 1. 基于七个叶绿体片段联合数据集(A)和ITS序列(B)构建的蓼亚科系统发育关系。红色粗体字显示宽翼蓼的系统位置,嵌合于翼蓼属内。

图 2. 翼蓼属三个物种的形态特征比较。A.宽翼蓼;B.齿叶蓼;C.翼蓼。
作者:李波 谢晓婷
