米仔兰高质量基因组组装揭示楝科进化和萜类多样性差异机制
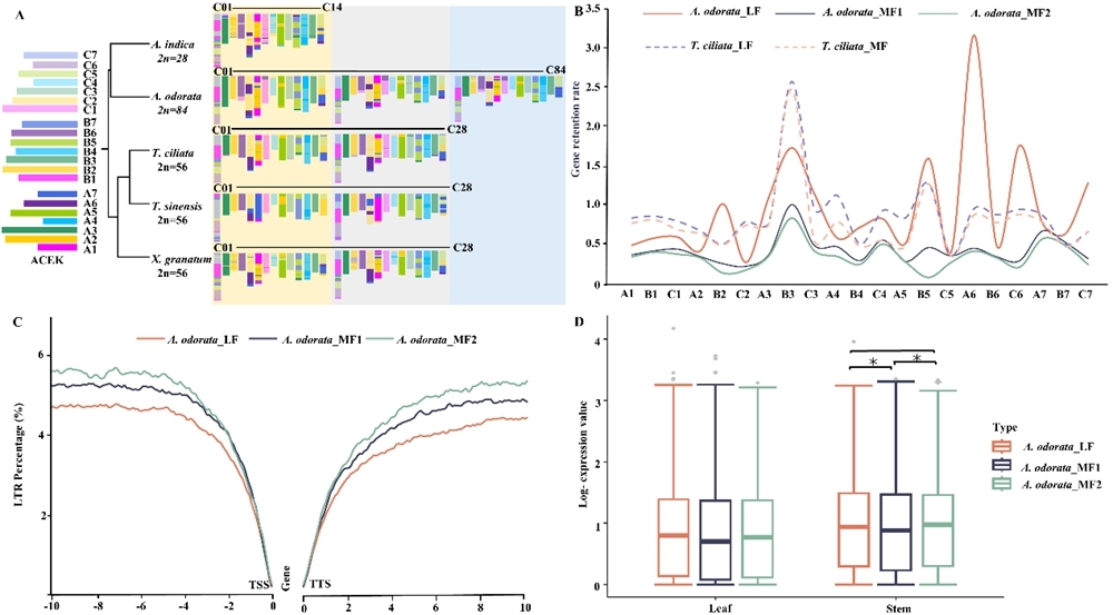
楝科(Meliaceae)植物广泛分布于热带和亚热带地区,其所含的萜类化合物结构多样、活性显著,赋予该科植物独特的气味和药用价值。印楝(Azadirachta indica)气味强烈特异,常作天然杀虫剂,红椿(Toona ciliata)气味宜人清香,为传统名贵用材树种,米仔兰(Aglaia odorata)香韵幽雅,是提取花香精油的优良原料。楝科植物演化史中多倍化事件复杂——红椿和香椿经历了近期的全基因组二倍化事件(WGD),印楝未发生近期WGD事件。这种WGD差异与次生代谢途径多样性、物种间代谢分化的关联,以及分子调控机制,仍有待深入探索。
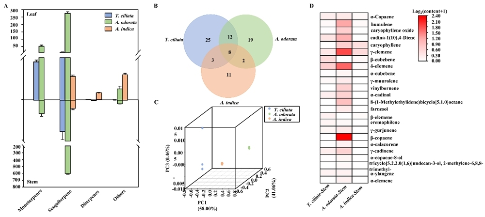
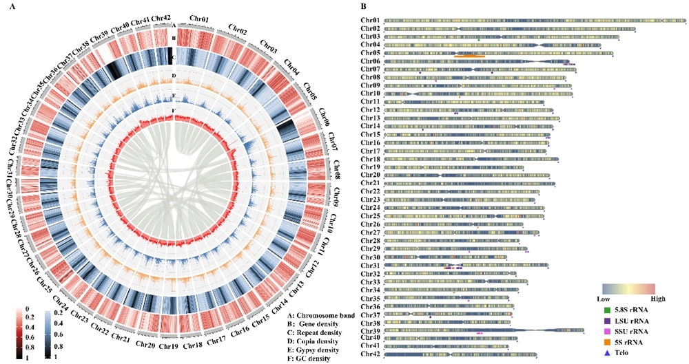
为揭示楝科植物演化和气味差异的分子基础,中国科学院西双版纳热带植物园(以下简称“版纳植物园”)植物基因组演化与次生代谢研究组开展了代表性物种比较研究。精油成分检测显示,米仔兰叶片和茎中挥发性化合物总含量显著高于印楝和红椿,以倍半萜类化合物为主,石竹烯(Caryophyllene)、可巴烯(Copaene)等为主要成分。研究团队整合多种测序技术,构建了米仔兰高质量单倍型基因组(Hap1:462.31 Mb, Hap2:448.91 Mb)。系统进化分析发现,米仔兰经历了物种特有的全基因组三倍化(WGT)和偏好性亚基因组进化;WGT后其萜类合酶基因家族(AodTPSs)拷贝数减少。功能验证表明,米仔兰高表达的AodTPS25、AodTPS21、AodTPS24与AodTPS26可分别催化合成石竹烯、蛇床烯、β-蒎烯和法尼烯。与印楝、红椿的旁系同源基因相比,米仔兰AodTPS26启动子区域特异性富集乙烯响应元件(ERE),转录因子AodERF27可直接激其表达。该研究揭示了米仔兰在WGT后的剂量补偿策略:尽管AodTPSs基因家族收缩,但通过表达量提升及上游转录因子家族扩张,最终增强了萜类化合物合成。这一发现阐明了楝科植物萜类多样性的遗传与调控机制,也为多倍化事件塑造植物代谢多样性提供了新视角。
相关研究成果以High-quality genome assembly ofAglaia odorata reveals evolution, terpenes diversity and abundance in Meliaceae为题,发表于国际学术期刊Molecular Horticulture。版纳植物园博士后陈治宇,在读博士生杨兴瑜和已毕业博士生杨天宇为该论文共同第一作者,杨永平研究员、杨云强副研究员和中国科学院昆明植物研究所杨雪飞研究员为共同通讯作者。版纳植物园尹欣副研究员、博士后杨丹妮等多名团队成员也参与了该研究工作。该研究得到云南省“云岭学者”、中国科学院东南亚生物多样性研究中心等项目资助。

图1 米仔兰、印楝和红椿精油成分比较分析。

图2 米仔兰染色体水平基因组组装和基因组特征。

图3 米仔兰偏好性亚基因组进化。

图4 米仔兰AodTPSs功能验证。
作者:陈治宇 杨云强
